经由来自学界、业界的专家匿名评审,湖北省赛区组委会复审核查,第九届中国数据新闻大赛湖北赛区评审结果出炉。本次赛事由中国数据新闻大赛湖北省赛组委会主办,bw必威西汉姆联官方网站、黄冈师范公司传媒与影视公司承办。在中国数据新闻大赛组委会、湖北省新闻工作者协会指导下,湖北省赛组委会始终秉承公平、公正、公开的办赛原则,严格执行评审规则,力求决赛程序规范,评审结果公正。
本次赛事共收到来自武汉大学、bw必威西汉姆联官方网站、中南财经政法大学、湖北大学、武汉体育公司等16所省内高校的共计118份数据新闻作品。经过初赛选拔,共87项作品成功晋级决赛。决赛最终评选出一等奖6项,二等奖13项,三等奖21项,优秀奖34项。所有获得本赛区奖项的作品将被推荐参加国赛,代表湖北赛区展示风采。对所有获奖团队表示热烈祝贺,并感谢每一位参赛者的努力与贡献。期待这些杰出的作品能在即将到来的国赛中再创佳绩!
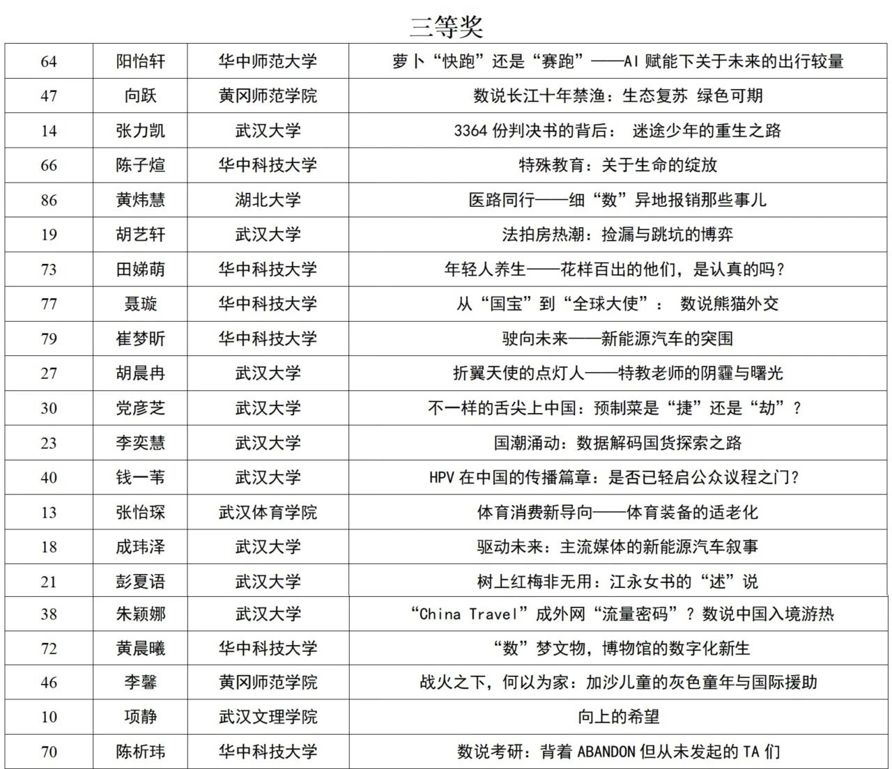
名单公示如下:




公示期自2024年10月6日起至2024年10月8日止,共三天。公示期间如有异议,请实名向湖北赛区组委会反映。以单位名义反映的需发送加盖公章的电子函件,以个人名义反映的应署真实姓名、身份证号和联系电话,否则不予受理。组委会将为反映人保密,反映的问题将在调查核实后依照相关规定处理。
湖北赛区组委会联系邮箱:
sjxwhubei@163.com
第九届中国数据新闻大赛湖北省赛组委会
2024年10月5日