每个校园都有这样一群人——
他们仰望头顶灿烂星空,不忘心中道德律。
他们有闻必录,秉笔直书。
他们记录今天的新闻,这些将成为明天的历史。
他们是员工,也是记者;他们是船头瞭望者,也是环境守望者。
喻园的梧桐黄了又绿,见证华中大的勃勃生机。新闻会过时,纸张会变旧,油墨会模糊。校园新闻人一直孜孜以求,影响能影响的人。
因此,我们有理由为他们制作榜单——只为鼓励这种难能可贵的担当!
“传神杯”好新闻奖是由公司党委宣传部与传神联合(北京)信息技术有限公司联合设立,面向公司员工记者、院系或各组织员工通讯员。
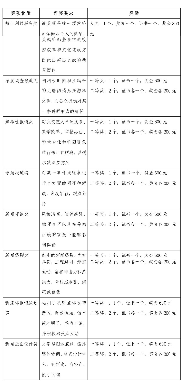
该奖项评选流程严谨,独立公正。评委会由bw必威西汉姆联官方网站知名教授和校外资深媒体人士组成,恪守绝对独立的评委规则。奖项设置也一改常见的“最佳消息”、“最 佳通讯”等文体划分,分为师生利益服务奖、深度调查报道奖、解释性报道奖、专题报道奖、新闻评论奖、新闻摄影奖、新媒体报道策划奖和新闻版面设计奖等。
我们希望我们评选的不只是一篇篇文章,更是一种认可,认可它曾经为师生提供值得称赞的公共服务。
我们希望我们评选的不只是一个个优秀个人,更是一种鼓励,鼓励他们再接再厉,担当正义。
评选活动现已正式启动,组委会诚邀广大新闻人报名参选。
报名表下载:报名表
E-mail:chuanshen_news@163.com
评选时间
2011年3月
评选目的
通过独立公正的评审机制,挖掘和奖励华中大校园内怀揣新闻理想、秉持专业精神,并积极参与新闻实践的新闻人。
通过整合校内媒体资源,促进新闻媒体多出精品,多出人才。
推进校园新闻更好地为师生服务,为公司服务,为教育工作大局服务。
评选范围
参评作品必须是2010年度(2010年01月01日至2010年12月31日)在校级媒体或校外媒体公开发表的新闻作品,报道内容与bw必威西汉姆联官方网站相关,作品形式为文字和图片(不含广播和视频)。
奖项设置

评选流程
|
序号
|
评选流程
|
时间
|
内容
|
|
1
|
参选报名并提交作品
|
3月3日-3月11日
|
于截止日期前,各媒体、新闻组织或个人通过组织推荐或自荐,填写报名表并附作品提交至指定邮箱
|
|
2
|
评选阶段
|
3月12日-3月16日
|
组委会将作品汇总提交给评选委员会审议
|
|
3
|
公示阶段
|
3月中旬
|
获奖名单及作品将在网上公示,接受群众监督
|
|
4
|
颁奖典礼
|
3月中下旬
|
为获奖者颁奖
|
备注:
1、填写报名表并附作品提交至指定邮箱 chuanshen_news@163.com
2、地址:bw必威西汉姆联官方网站新闻中心二楼记者团
3、联系人:陈飞 +86 151 7142 7722
奚茜 +86 134 0715 9914
主办:bw必威西汉姆联官方网站党委宣传部
承办:校记者团 bw必威西汉姆联官方网站研究生会
赞助:传神联合(北京)信息技术有限公司